当前位置:首页 > 要闻动态

雨雪+冰冻+大风!连云港市将出现今冬以来最强冷空气!

信息来源:连云港发布 发布时间:2026-01-16 21:00 字号:[ ]

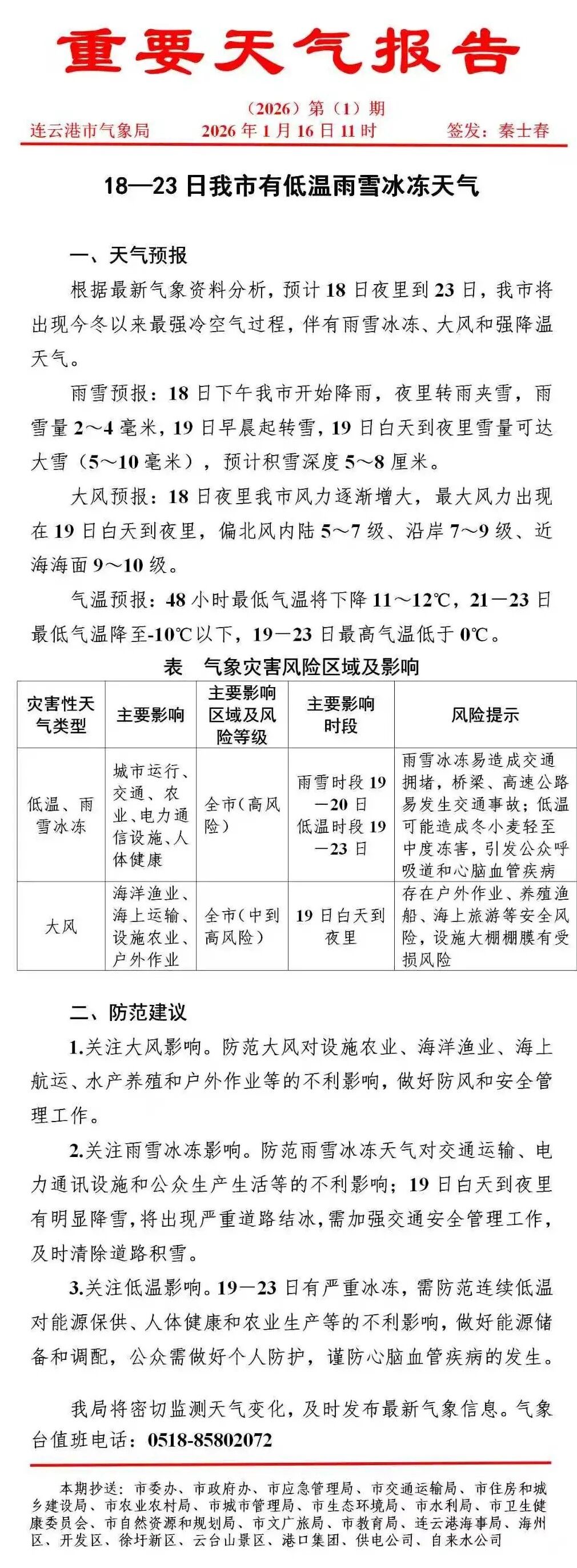
据连云港市气象局消息

预计18日夜里到23日

我市将出现今冬以来最强冷空气过程

伴有雨雪冰冻、大风和强降温天气

48小时最低气温将下降11至12℃

21日至23日最低气温降至-10℃以下

19日至23日最高气温低于0℃

1.jpg

如何防范应对低温雨雪冰冻灾害?

↓↓↓